Complex autonomous firing patterns of striatal low-threshold spike interneurons.
Monday, August 13, 2012
Beatty J.A., Sullivan, M.A., Morikawa, H. and Wilson C.J. J. Neurophysiol. 108:771-781
During sensorimotor learning, tonically active neurons (TANs) in the striatum acquire bursts and pauses in their firing based on the salience of the stimulus. Striatal cholinergic interneurons display tonic intrinsic firing, even in the absence of synaptic input, that resembles TAN activity seen in vivo. But whether there are other striatal neurons among the group identified as TANs is unknown. We used transgenic mice expressing green fluorescent protein under control of neuronal nitric oxide synthase or neuropeptide-Y promoters to aid in identifying low-threshold spike (LTS) interneurons in brain slices. We found that these neurons exhibit autonomous firing consisting of spontaneous transitions between regular, irregular, and burst firing, similar to cholinergic interneurons. As in cholinergic interneurons, these firing patterns arise from interactions between multiple intrinsic oscillatory mechanisms, but the mechanisms responsible differ. Both neurons maintain tonic firing because of persistent sodium currents, but the mechanisms of the subthreshold oscillations responsible for irregular firing are different. In LTS interneurons they rely on depolarization-activated non-inactivating calcium currents whereas those in cholinergic interneurons arise from a hyperpolarization-activated potassium conductance. Sustained membrane hyperpolarizations induce a bursting pattern in LTS interneurons, probably by recruiting a low-threshold, inactivating calcium conductance and by moving the membrane potential out of the activation range of the oscillatory mechanisms responsible for single spiking, in contrast to the bursting driven by non-inactivating currents in cholinergic interneurons. The complex intrinsic firing patterns of LTS interneurons may subserve differential release of classic and peptide neurotransmitters as well as nitric oxide.

Figure 1. Identification of GFP-positive striatal neurons as LTS interneurons.
A-C, Maximum projection two-photon microscopy images of a NPY-GFP-positive striatal neuron (A) filled intracellularly with 40 μM Alexa Fluor 594 (B) and the merged 2-channel image (C). D, Maximum projection image of an intracellularly labeled (40 μM Alexa Fluor 594) nNOS-GFP-positive striatal neuron depicting the stereotypical morphological properties of a LTS interneuron. E-F, Electrophysiological properties of a NPY-GFP-positive striatal neuron recorded in the perforated-patch configuration. Average of 50 spontaneous action potential waveforms (E). Voltage response to a hyperpolarizing current pulse reveals electrophysiological properties characteristic of striatal LTS interneurons including a large input resistance and a LTS burst upon removal of hyperpolarizing current (same neuron as E)(F).

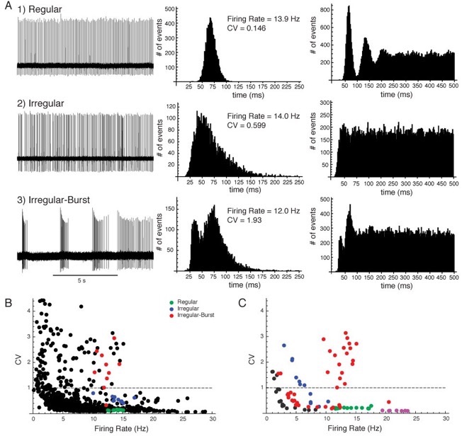
Figure 2. LTS interneurons display complex autonomous firing patterns.
A, Examples of the range of LTS interneuron firing patterns encountered from cell-attached recordings (10 min samples). Columns are (from left to right) sample of inverted voltage clamp recording of autonomous firing, interspike interval (ISI) histogram, and autocorrelogram (Bin width = 1 ms). Firing rates and CVs shown in middle columns are mean values taken from the full 10 min samples. Regular firing (A1) displayed a unimodal Gaussian distribution in the ISI histogram and multiple evenly spaced peaks in the autocorrelogram. Irregular firing (A2) exhibited a unimodal skewed distribution in the ISI histogram and no clear peak in the autocorrelogram. Irregular-Burst firing (A3) alternated between an irregular firing pattern and a bursting pattern, which produced a bi-modal distribution in the ISI histogram and two distinct peaks in the autocorrelogram. B, Population graph displaying mean CV versus mean firing rate for all 60 s samples of cell-attached activity. Dotted line corresponds to Poisson firing (CV = 1). Green circles correspond to LTS interneuron illustrated in A1. Blue circles correspond to LTS interneuron illustrated in A2. Red circles correspond to the LTS interneuron illustrated in A3. C, Graph of mean CV versus mean firing rate for five LTS interneurons each labeled by color displaying their entire recorded activity divided into 60 s samples.

Figure 3. Intrinsic mechanisms governing the autonomous activity of LTS interneurons.
A, In perforated-patch voltage clamp recordings, voltage steps from -50 mV to -45 mV elicited an inward current (top traces, ACSF) that was blocked by 1 μM TTX (bottom traces). Current deflections truncated for ease of viewing. B, Current versus voltage command (Vcmd) graph (n = 6, mean ± SEM) shows a negative slope conductance in the range of -60 mV to -40 mV in control (ACSF, blue) conditions. That conductance is blocked by 1 μM TTX (red) and is plotted as the difference between TTX and ACSF (green). C, An example of autonomous firing of a LTS interneuron recorded in the perforated-patch configuration before (top trace, ACSF) and after application of 1 μM TTX (bottom trace) revealing TTX-insensitive oscillations. To the right of each trace are their discrete Fourier transforms with power spectral density analysis.

Figure 4. The spontaneous TTX-insensitive oscillations of LTS interneurons are voltage dependent.
A, The effects of constant intracellular current injections on TTX-insensitive (1 μM) oscillations in perforated-patch current clamp recordings. B, The discrete Fourier transforms with power spectral density analysis for three example traces in A (1 μM TTX/20 pA, 1 μM TTX/5 pA, and 1 μM TTX/0pA). C, Median frequency versus median voltage of spontaneous TTX-insensitive oscillations graph (n = 15, mean ± SD, bin width = 5 mV).

Figure 5. Cadmium eliminates the spontaneous TTX-insensitive oscillations in LTS interneurons.
An example of autonomous firing in control conditions (ACSF) and the TTX-insensitive oscillations following 1 μM TTX. Additional application of cadmium (1 μM TTX/400 μM cadmium) eliminated the oscillations and hyperpolarized the neuron. Even when the neuron was brought back into the voltage activation range of the oscillations by injection of intracellular current, no oscillations were seen, indicating these oscillations were calcium dependent (1 μM TTX/400 μM cadmium/40 pA constant current).

Figure 6. Modulation of LTS interneuron firing rates and patterns by brief or constant intracellular current injections.
A, Examples of brief (1 s) intracellular depolarizing (top trace) and hyperpolarizing (bottom trace) current steps. B, Frequency versus current step graph for LTS interneurons (n = 12) given 1 s hyperpolarizing and depolarizing intracellular current steps (mean ± SD). C, An example of a LTS interneuron (same neuron as A) with 0 pA of intracellular constant current applied exhibiting autonomous single spiking (top trace) and with -15 pA of intracellular constant current applied induced burst firing (bottom trace). D, An example of a different LTS interneuron that displayed burst firing with 0 pA of intracellular constant current applied (top trace) and with 15 pA of intracellular constant current applied produced single spiking (bottom trace).